半岛-Bandao(中国体育)官方网站

LED芯片产业现状分析(附行业政策、重点企业分析、市场发展趋势-半岛体育平台登录入口
您现在所在位置: 主页 > 半岛新闻 > 公司资讯

公司资讯

Company information

行业动态

Industry dynamics

LED芯片产业现状分析(附行业政策、重点企业分析、市场发展趋势

发布日期:2024-12-02 03:16 浏览次数:

  LED是发光二极管的缩写,是半导体材料等通过半导体工艺制备的可将电能转化为光能的半导体器件,LED芯片是LED中实现电-光转化功能的核心单元,由LED外延片经特定工艺加工而成一种固态的半导体器件。目前,常见的LED芯片大致分为MB芯片、GB芯半岛体育官方网址 半岛网站片、TS芯片、AS芯片等四种类型。

LED芯片产业现状分析(附行业政策、重点企业分析、市场发展趋势(图1)

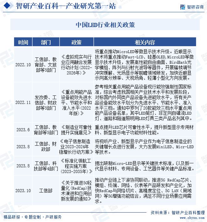
  近年来,我国发布和实施了一系列政策与指导意见的发布和实施,为LED行业提供了财政、技术、人才等多方面的支持,为企业创造了良好的外部经营环境,促进了国内LED行业的快速发展。如2023年8月工信部和财政部联合发布的《电子信息制造业2023-2024年稳增长行动方案》将视听产业、新型显示产业作为电子信息制造业的关键增长点进行发展,大力发展MiniLED、Micr-LED等技术。

LED芯片产业现状分析(附行业政策、重点企业分析、市场发展趋势(图2)

  LED芯片制造过程需要多项专门技术,涉及光学、电学、材料学、表面物理、检测技术、光刻技术等多专业学科知识,以及物理分析、结构设计、参数设置、设备调控等多个生产环节,生产过程中需调控的工艺参数多达百余个,这不仅需要深厚全面的理论知识,更需要长期的实验测试半岛体育网站 登录网址及海量的实验数据作为基础。尤其在LED外延生长过程中,MOCVD设备在温区设置、变温变压过程调节、生长速率控制、自动化程度、载气与气源配比等方面需要与外延生长技术精确匹配,且每台MOCVD设备由于自身固有差异在工艺参数设置上均有所不同,需要长期的生产经验作为指导,对于技术人员的知识背景及操作经验积累提出了很高的要求。因此,新进入企业很难在短时间内开展LED芯片的批量化生产。

  LED芯片制造过程属于精细生产过程,需要严格的工序流程管理及生产控制。LED下游产品对于芯片的生产良率要求很高,在批量生产时,少量芯片的不合格将会导致终端产品的整体报废,因而对LED芯片的稳定性及可靠性提出了较高的要求。在规模化生产的同时确保芯片质量稳定,并能有效控制成本的工序流程管理,需通过长时间、规模化生产经验的积累。因此,产品制造工艺管理将成为新进入企业面临的主要障碍。

  LED芯片行业前期投入大,产品固定成本高,需要形成规模优势、提高设备利用效率才能有效控制成本,强化企业竞争实力。同时,下游封装厂商通常希望所选定的芯片供应商能够充分匹配其产能需求,以保证所采购芯片产品的稳定性及一致性,因而只有具有规模生产能力的芯片厂商才能与下游大客户建立起稳定的合作关系。新进入的企业缺乏规模化生产管理的经验,难以在短时间内形成成本、规模方面的优势,因此构成进入壁垒。

  LED芯片质量是决定LED终端产品的关键因素,因而下游厂商对LED芯片供应商所提供的产品可靠性和稳定性要求很高,LED芯片产品通常需要半年以上的认证过程才能最终被下游厂商所接受,而下游厂商选定供应商后也会形成一定的稳定性和延续性,通常不会轻易变动。现有的主流芯片厂商有着良好的品牌声誉,并通过与下游厂商建立长期合作关系保证稳定的供销关系,新进入的公司必须要能长时间稳定和批量化地提供高质量的芯片才能获得下游厂商的认可。因此,在激烈的市场竞争中,LED芯片厂商的品牌和市场声誉对新进入者形成一半岛体育网站 登录网址定的壁垒。

  LED芯片的生产需要购买昂贵先进的生产设备,且每个制造环节涉及诸多工序,均需专业甚至定制的设备及测试仪器,加上辅助设备、洁净厂房等,建立一条上规模的LED芯片生产线通常需要数亿元资金,因此资本进入门槛较高。此外,LED芯片行业作为新兴的高科技行业,技术进步日新月异,公司需要持续大规模的研发投入以保证技术更新及产品升级,从而巩固公司在市场中的竞争力。因而,LED芯片制造所需资金投入较大,也对行业新进入者构成较高壁垒。

  LED芯片行业的产业链结构清晰,上游主要涵盖了MOCVD设备供应商、衬底材料制造商、MO源供应商以及特种气体提供商,这些环节共同为中游的LED外延片及芯片制造企业提供了必要的生产原料和技术支持。而中游企业则专注于LED外延片的生产和芯片制造,是产业链中的关键环节。下游则主要包括LED芯片封装厂商以及终端应用市场,这些环节将中游企业生产的芯片进行封装加工,并应用于各类照明、显示等领域。

LED芯片产业现状分析(附行业政策、重点企业分析、市场发展趋势(图3)

  我国LED产业由封装起步发展,初期芯片主要依赖进口,近年来,在下游旺盛需求的拉动及各地政策的支持下,国内主要LED芯片企业加大研发投入,积极制定扩产计划,市场对于外延芯片环节的投资力度不断提升,使得国内LED芯片行业加速发展。数据显示,2022年我国LED芯片行业市场规模约为231亿元,同比增长2.7%。

LED芯片产业现状分析(附行业政策、重点企业分析、市场发展趋势(图4)

  节能减排是当今社会发展的重要课题,LED产业作为绿色节能产业,是发展低碳经济的重要手段之一,将受到包括我国在内的各国政府高度重视和大力支持,国际上各地区已陆续发布淘汰白炽灯泡的计划,并推出多个计划鼓励使用LED照明,如美国的“固态照明计划”、欧洲的“彩虹计划”、日本的“二十一世纪照明计划”以及我国的“半导体照明工程计划”等,巨大的绿色能源消费需求将促使LED产业迅速进入大发展的战略机遇期。

  LED的发展与半导体光电技术、照明光源技术的发展紧密相关,近年来LED技术正处于快速发展时期,技术创新活跃。目前国际上大功率白光LED产业化的光效水平已经达到120-130lm/W,LED发光效率及外延芯片生产效率不断提高,以及成本的持续降低,促使LED应用市场迅速扩大,产品渗透率大幅提升。

  LED产业属于国家鼓励发展的战略性新兴产业。自2003年“国家半导体照明工程”启动以来,国家出台了一系列法规和政策,从投融资体制、税收、产业技术、收入分配、人才吸引与培养、知识产权保护、行业组织与管理等多方面为LED产业发展提供了政策保障和扶持,营造了良好的发展环境。国家具体产业政策的陆续颁布和落实,将有力的促使并引导LED产业持续健康发展。

  LED芯片行业对从业人员的专业素质要求较高,技术人员需对光电材料性能有深入的研究,并具有丰富的半导体生产工艺经验,能有效地对生产过程进行控制,并能及时发现和解决产品中存在的问题,保证最终成品的稳定可靠。而在我国此行业起步较晚,人才储备相对不足,同时近年来行业发展迅速,因而高端技术人才短缺。

  目前,LED生产设备大多生产自欧美国家及日本,外延生产过程中最为关键的MOCVD设备制造厂商主要有美国的Veeco、德国的Aixtron,以及日本的NipponSanso和NissinElectric。其中日本企业以供应本国为主,对外出口较少。目前,Veeco及Aixtron已占据全球MOCVD设备超过90%的市场份额。MOCVD设备价格昂贵,单价超过千万元。关键设备国产化率低,将对国内芯片厂商扩充产能、降低成本造成一定的影响,从而制约行业的发展。

  欧美、日本等发达国家经过四十余年的LED产业化发展历程,在技术工艺与生产标准方面积累了深厚的基础,并通过专利布局形成了一定的先发优势。而我国LED产业起步相对较晚,质量标准与检测体系尚未完全建立,技术水平与国际仍存在一定的差距,将对我国LED企业参与全球竞争形成一定的制约。

  从全球市场来看,全球LED芯片行业区域集聚特征较为明显,主要生产企业集中在日本、欧美、韩国、中国台湾及中国大陆地区,行业内除中国台湾及中国大陆企业以LED芯片为终端销售产品外,其他企业一般整合了封装或应用环节,主要销售产品为LED器件。具体来看,Nichia、ToyodaGosei、Cree、PhilipsLumileds和Osram等技术领先、资金雄厚的代表性厂商目前仍主导全球市场,引领行业技术的发展;韩国与中国台湾地区作为后起之秀上升势头迅猛,形成了三星LED、SeoulSemiconductor、晶电等一批颇具规模的企业;中国大陆地区作为新兴市场正处于高速成长期,初步形成规模化生产能力的企业包括本公司、三安光电、士兰明芯及乾照光电等。

LED芯片产业现状分析(附行业政策、重点企业分析、市场发展趋势(图5)

  LED芯片生产中,MOCVD设备的国产化进展与外延片技术的研发活力,共同促进了生产工艺的优化和成本降低,显著增强了国内企业在国际市场的竞争力。同时,Mini/Micro LED凭借其薄膜化、微小化等特性,在显示屏及小间距显示技术中引领革新,市场需求旺盛,推动Mini芯片需求激增。Mini LED不仅提升了显示效果,还拓宽了应用领域,为LED显示行业注入了新活力,推动行业向高端智能方向发展。

0755-83205169