半岛-Bandao(中国体育)官方网站

2024年LED行业十大热点事件:BOE天马MicroLED产线周年、电影屏提速-半岛体育平台登录入口
您现在所在位置: 主页 > 半岛新闻 > 公司资讯

公司资讯

Company information

行业动态

Industry dynamics

2024年LED行业十大热点事件:BOE天马MicroLED产线周年、电影屏提速

发布日期:2025-04-08 21:33 浏览次数:

  在科技飞速发展的今天,LED显示宛如一颗璀璨明星,以其卓越显示性能、节能、环保等特性,广泛且深入地融入到我们生活的方方面面,从日常办公到大型巨幕显示屏,从彩电到汽车显示...,它的身影无处不在,深刻改变着我们的生活与世界。2024 年,LED 行业更是风云变幻,诸多重大事件的发生,引发行业内外的广泛关注与深入探讨。

  大家都对2025年充满着期待,为了更好的把握新一年产业发展大势,我们有必要梳理一下过去一年行业发展脉络。为此读者呈现了一系列年度总结“大餐”文章,本文为大家梳理2024年度LED显示行业的十大热点。概要如下:

  2、BOE、深天马等多个重大Micro LED产线点亮或投产,将加速MLED应用落地

  6、视源股份青松光电推出第三代LED一体机,取得LED行业内首张能效认证

  7、洲明科技、奥拓电子、雷曼等LED入选国家级案例公示、世界显示创新成果榜

  8、海目星、迈为、劲拓、联得装备、英诺激光等Micro LED装备频出货

  9、Micro LED企业受投资青睐,超30家企业成功融资,装备企业成投资热点

  10、LED应用加速向消费领域拓展,裸眼3D、虚拟拍摄、展览展示、会议室等成商显热点

  下面,让我们一起详细回顾 2024 年 LED 行业的十大热门事件,共同探寻这一年里LED显示行业的变革与发展。

  2024年巴黎奥运会,中国LED显示屏再次大放异彩,洲明科技、奥拓电子、青松光电、艾比森、视爵光旭、京东方、诺瓦、沐梵、集创北方等企业为奥运赛场内外提供了全方位的视觉解决方案。从主会场巨大的LED显示屏,到各个场馆内的信息展示系统,再到观众席上的互动屏幕,中国LED显示技术无处不在,总面积超过数千平方米。巴黎奥运会上的LED显示屏不仅在尺寸和亮度上实现了突破,更在画质、对比度和稳定性方面达到了前所未有的高度。

2024年LED行业十大热点事件:BOE天马MicroLED产线周年、电影屏提速(图1)

  洲明科技为巴黎奥运会主场馆法兰西体育馆、PSG王子公园球场、COMet体育馆等五大智慧场馆,以及开幕式所在地塞纳河畔的粉丝活动区域,提供了总面积超过2600平方米的LED显示屏和相配套的解决方案。

  艾比森大屏亮相塞纳河两岸、贝尔西体育馆、法兰西体育场、球迷观赛区、市政厅广场、国际奥委会加拿大和英国临时办公点等巴黎奥运会比赛场馆及活动、交通要道等核心区域 ,为奥运赛事及各项奥运衍生庆祝活动提供高品质的信息显示服务。

  奥拓电子则为巴黎戴高乐机场项目安装了总面积超过300平方米的LED显示大屏,遍布出发大厅、到达大厅和安检等核心区域。其中,凯旋门项目更是集E系列、P系列与C系列等多款产品的优势于一身,成为机场内一道亮丽的风景线。

  青松光电在巴黎机场的到达及出发大厅完成了4块COB C27系列1.2mm间距屏幕的交付,该产品采用了青松高色深Hyber-Bit技术、高对比度技术和高亮度。

  Hot 2:BOE、天马等多个重大Micro LED产线点亮或投产,加速MLED应用落地

  2024年,多个Micro LED产线项目迎来关键节点,包括天马Micro-LED产线、辰显光电点首条TFT基Micro-LED量产线、京东方华灿Micro LED晶圆制造和封装测试基地项目、思坦科技Micro LED产线、蓝普视讯的Micro LED COB项目一期、瑞森显示Mini/Micro LED新型显示模组芯片制造项目、巴科光电淮安Micro LED工厂等纷纷进入投产与量产阶段,为Micro LED技术来年大规模应用蓄能。

  11月6日,京东方华灿Micro LED晶圆制造和封装测试基地项目在珠海金湾区举行投产,这是全球首个实现规模化量产的Micro LED生产线英寸Micro LED生产线,项目致力打造成为全球领先的Micro LED研发生产基地和布局下一代显示技术的重要平台。项目占地约217亩,投资金额约20亿。主要面向超大和超小尺寸的高清显示场景,用于大尺寸商用显示、AR/VR头戴式显示设备和可穿戴设备等应用领域,全部达产后将实现年产Micro LED晶圆2.4万片组(6寸片)、Micro LED像素器件45,000kk颗的生产能力。

  2024年12月30日,天马Micro-LED产线在厦门成功实现全制程贯通。深天马于2022年开始投建全制程Micro LED产线亿元。天马透露Micro LED产线在今年底全制程贯通后,将在2025年进行生产良率及效率提升,向小批量迈进。

  12月19日,成都辰显光电有限公司中国大陆首条TFT基Micro-LED量产线亿元,产线全部采用自主设半岛体育网站 登录网址计,并采用多台“首台套”Micro-LED量产设备。

2024年LED行业十大热点事件:BOE天马MicroLED产线周年、电影屏提速(图2)

  6月, 思坦科技Micro LED产线项目正式量产,设计年产能达600万套显示芯片,项目产品可满足下游AR/VR、车载显示等应用场景需求。

  3月11日,株洲蓝普视讯显示技术产业园在株洲高新区开园投产。项目总投资10 亿元,占地45亩,新建建筑面积6万余平方米。园区分三期投产,今年第一期投产后,可实现年产5万平方米 Micro-LED-COB显示面板,预计产值8亿元,2025年三期全部投产后,可实现年产15万平方米Micro-LED-COB显示面板,预计产值约20亿元,为千余人提供就业岗位。

  2024-05-24日,“国家发展改革委等部门关于印发《推动文化和旅游领域设备更新实施方案》的通知”发布。方案提出了八大重点任务,多项与LED显示设备有关。方案强调,推进电影放映技术自主创新。推广新一代影院装备系统,大规模实施影院LED屏放映系统更新计划,做强自主知识产权影院装备品牌,重塑电影放映业务形态,为观众提供更加舒适、便捷、丰富的电影消费服务。鼓励农村、学校、社区等公益放映设备升级换代,提升电影公共服务质量水平。

  在“大规模实施影院LED屏放映系统更新计划”推动下,2024年LED电影屏落地明显加速,据不完全统计,2024年全国有近60家影院新安装LED电影屏。以洲明科技、中影光峰、中影科技、青松光电、南京洛普、时代华影等LED影院屏供应商官宣多个安装案例。在新安装LED影院中涵盖5米、10米、14米、16米、20米等不同尺寸,分辨率2K、4K平分秋色。

2024年LED行业十大热点事件:BOE天马MicroLED产线周年、电影屏提速(图3)

  LED电影屏的加速落地,也推动技术创新,如透声屏、透声环幕、IMAX巨幕、三面LED电影屏等。例如,6月26日下午,南京德基广场新街口国际影城LED厅迎来了“全球首块透声LED巨幕屏启幕仪式”。该影城将传统的IMAX荧幕升级为洲明科技UCine LED电影放映系统。这一项目,不仅是全球首款透声LED巨幕的应用,也是全球首次LED巨幕全效果平替IMAX巨幕升级。通过升级改造,南京德基广场新街口国际影城的巨幕厅放映效果,在对比度、色彩饱和度、亮度(特别是3D亮度)上获得了极大的提升。尤其是不使用投影机房放映空间的特点,让拥有LED巨幕后的影厅空间更为宽阔。据悉,该LED巨幕系统是中国电影科学技术研究所与洲明科技联合自主研发的全球首块通过DCI认证的透声LED电影屏,宽20.48米、高10.8米,支持4K 96帧高帧率,峰值亮度达300nit。在高亮模式和标准48nit电影模式下,均能保持极高的对比度效果。其独特的模组穿孔设计,将主声道的音响后置,通过LED箱体的结构实现音腔,同步实现透声和指向定位的影厅音响理想效果,对此前IMAX的高端音响体验甚至设备实现了无缝继承。

2024年LED行业十大热点事件:BOE天马MicroLED产线周年、电影屏提速(图4)

  10月1日,青松光电4K三面LED电影屏惊艳亮相浙影时代M511未来影城。其三折面沉浸式LED电影屏分为三块,中间主屏达到4K分辨率,尺寸10.56米×5.4米,左右两块副屏尺寸为3.84米×5.4米,整屏宽度18.24米,面积近100平方米,由三台杜比服务器解码驱动。屏幕设计成两块副屏折角设计,给观众带来了新的观看体验和宽视野的视觉冲击。

2024年LED行业十大热点事件:BOE天马MicroLED产线周年、电影屏提速(图5)

  上海科技馆巨幕影院更新改造项目也很有亮点,其选用的CINITY science放映系统以CINITY LED为焕新亮点,其屏体尺寸为23.68米*18米,在水平方向采用弧面安装,是中影CINITY面向科教场馆巨大型银幕专门打造和特殊设计的专用放映系统,可提供科教场馆的专属内容以及制版服务,同时具备1.33:1、1.43:1、1.85:1、2.39:1等多种画幅比的内容放映能力。系统兼容了4K、3D、高亮度、高帧率、高动态范围、广色域、沉浸式声音等7大电影放映领域的高新技术。

  2024年LED电影屏市场“好事成双”。不仅,国家“设备更新”规划重点提及到2027年之前,推动LED电影屏和自主标准落地;更有LED电影屏在透声幕上的重大突破。后者被认为是LED电影屏市场进一步卡位传统数字投影放映机生态的“又一关键一环”。洲明科技在4月份宣布其20米LED电影透声荧幕UC-A40(4月22日)获得了DCI认证。这不仅是洲明科技LED电影屏的第六个DCI认证产品,也是全球首个LED电影透声屏。2024年开年以来,中影股份已经有三款LED电影屏通过DCI认证,型号分别为CFL-20、CFL-14和CFL-7。其中也包括一款20米的透声幕产品。

  2024年,洲明科技、雷曼光电、强力巨彩、鸿利智汇等企业都迎来20周年。其中,洲明科技为20周年在全国各各地举办了一系列庆典活动,更有中山制造基地启动、系列新品发布献礼洲明科技20周年。

  2024年10月26日,洲明集团“与光显同行”二十周年庆典暨全球生态伙伴大会在洲明大亚湾科技园盛大举行。作为全球LED屏销售面积和销售额的双冠企业,洲明科技20周年大庆,格外引人关注。来自全球的行业协会、设计师、专家、海内外合作伙伴、战略合作伙伴以及投资者、媒体朋友们,与洲明集团董事长林洺锋等公司领导齐聚一堂,共同见证洲明二十载的辉煌历程。继二十周年庆典暨全球生态伙伴大会后,洲明集团又在北京、杭州、成都三地举办了隆重的庆典活动,面向华北、华东、西南等地区所有支持洲明的合作伙伴,更面向行业未来,凝聚光显共识,深入探讨LED技术与场景应用的创新方向。

2024年LED行业十大热点事件:BOE天马MicroLED产线周年、电影屏提速(图6)

  在洲明科技20周年大会上,洲明科技推出了一系列崭新的产品。其中Mip新型封装产品的推出数量、覆盖市场广度,实现了全面突破。洲明科技正在拉开以mini/micro技术为主线的,LED光显应用的新一轮供给侧革命的序幕。灵隐系列U-Natural是一种新型的LED“装饰材料”,通过洲明自有知识产权的微纳光学设计、加工和材料方案,实现了基于COB/MIP产品的熄屏纹理装饰效果,点间距覆盖P0.6~2.6,完美解决墨色问题,与场景装饰共生。洲明20周年大会上,亦展示了全新的COB虚拟像素产品、全新的户外COB产品、Mip户外产品、户外柔性屏等创新产品。这些产品充分利用洲明科技前瞻性的封装、集成技术,实现了产品显示性能、可靠性和节能性的提升。为LED直显行业加速升级,提供了供给侧支撑。

  在洲明20周年之际,洲明中山智能制造基地正式启用,为周年庆献礼。这是全球首个以“工业4.0”、“智慧制造”技术打造的“照明与显示共享工厂”基地,亦是洲明“光显创生”产业链未来蓝图的重要支撑。作为洲明未来光显产业链半岛体育网站 登录网址的重要落子,中山基地一期项目总投资10亿元,建设用地195.7亩,建筑面积26.55万万平米,预计投产后年产值达30亿元。中山基地将在未来作为洲明集团LED照明业务总部基地及LED显示屏智造基地,为全球客户提供高效、节能、环保的产品和解决方案。基地内有智能化、自动化生产线,涵盖LED全彩显示屏°、LED专业照明系列产品、Mini & Micro LED的研发、生产、销售和展示等业务。

  近年来,中国LED企业在全球舞台上展现出了强劲的发展势头,这不仅得益于其在国内市场的深厚积累,更在于企业们纷纷加强战略部署,特别是积极开拓海外市场。2024年,在国内市场内卷的大行情下,LED屏企进一步加速出海,纷纷加强全球化布局,通过设立海外分支机构、并购境外企业、参加国际展会等方式,积极拓展海外市场。

  12月27日,卡莱特新品发布会于韩国·首尔盛大启幕,进一步拓展韩国市场。发布会现场,U9 Max、VX20和A500诸多新品重磅亮相,成为全场焦点。随着公司对韩国市场的持续投入和深耕细作,卡莱特在韩国市占率和用户认可度取得巨大增长。

2024年LED行业十大热点事件:BOE天马MicroLED产线周年、电影屏提速(图7)

  7月,视源股份泰国子公司在泰国曼谷正式开业,继美国、印度、荷兰之后的又一海外子公司开业,可持续满足该地区客户多样化、本地化、定制化的需求,助力其商业、教育及显示等产业数字化发展。

  5月27日,雷曼光电迪拜子公司开业,雷曼COB超高清显示大屏、雷曼智慧会议交互系统及雷曼Micro LED超高清家庭巨幕等系列产品及解决方案将为迪拜及周边地区的客户提供定制化的解决方案和专业化的服务支持,满足全球不同行业用户的多元化需求,为中国制造走向世界舞台做出更大的贡献。

  4月24日,联建光电日本分公司及展厅正式开业,通过搭建了展厅与超大仓库,并配备多名专业业务员和工程师驻点,旨在更好的为日本合作伙伴提供本地化交易、仓储及技术服务、良好的产品体验。

  奥拓电子9 月宣布投资设立泰国孙公司。兆驰股份在 6 月宣布投资建立越南生产基地,并在 12 月宣布拟设立新加坡子公司。3月15日,洛普日本东京展示中心正式落成:5月8日,艾比森英国展厅正式开业,重点展示艾比森在虚拟制作、舞台租赁以及ProAV专业视听市场的明星产品和解决方案。6月13日,深德彩美国、意大利分公司开业。

  2024年,洲明在沙特利雅得、西班牙马德里等地的全新海外服务中心相继揭幕。洲明科技更是凭借出色的技术创新和成果转化能力与全球化发展战略荣登人民日报海外网“中国出海品牌新锐20强”。目前,公司已在全球160多个国家建立营销网络,与5400多家合作伙伴建立深度合作,并成立了20余家海外分子公司及办事处,为全球客户提供更高效、更贴近需求的本地化服务。

  Hot 6:视源股份青松光电推出第三代LED一体机,取得LED行业内首张能效认证

  2024年4月,视源旗下LED显示子品牌青松光电推出了第三代LED一体机V3。2024年5月,视源股份再次刷新行业标准,视源三代LED一体机取得一级能效标识,这是LED行业内首张能效认证。据悉该产品通过创造性的板卡设计、优选的LED晶体颗粒和驱动技术的升级,其整机工作状态下的功耗显著降低。

2024年LED行业十大热点事件:BOE天马MicroLED产线周年、电影屏提速(图8)

  测试数据表明,LED一体机V3每天开机使用8小时最大耗电量仅为11.16度,相较于三级能效的产品,节省近50%的电量,为行业树立了节能低碳发展的新标杆。作为LED一体机品类创新者,视源股份已经连续五年稳居国内市占率第一。

  Hot 7:洲明科技、奥拓电子、雷曼等LED入选国家级案例公示、世界显示创新成果榜

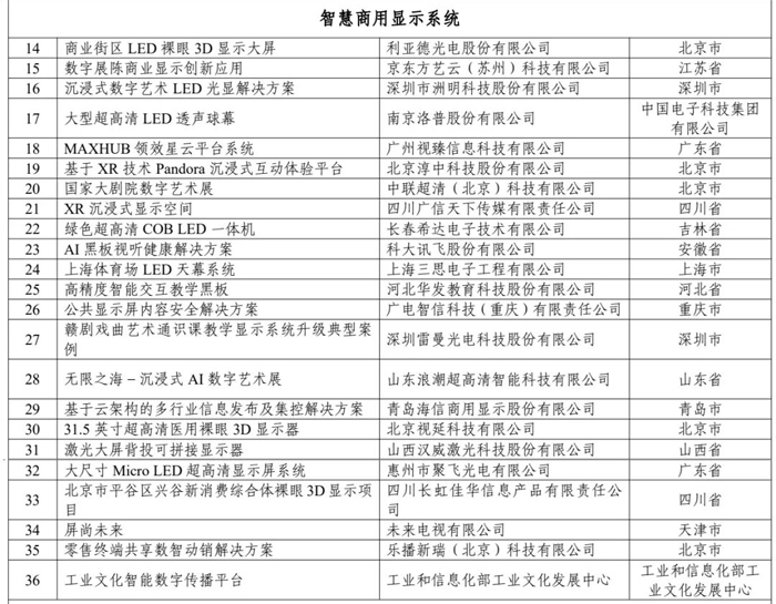
  12月2日,由工业和信息化部、国家广播电视总局、国家知识产权局联合征集的2024年视听系统典型案例发布公示名单。洲明科技沉浸式数字艺术LED 光显解决方案、雷曼光电赣剧戏曲艺术通识课教学显示系统升级典型案、聚飞光电大尺寸MicroLED超高清显示屏系统、希达电子绿色超高清 COBLED 一体机、上海三思上海体育场LED 天幕系统、南京洛普大型超高清LED 透声球幕、利亚德商业街区LED裸眼3D显京大屏等多个LED案例入围,占据智慧商用显示系统领域推荐案例的半壁江山,充分展现了LED显示在智慧商显场景应用的技术与创新。

2024年LED行业十大热点事件:BOE天马MicroLED产线周年、电影屏提速(图9)

  12月19至20日,2024世界显示产业创新发展大会在四川成都盛大召开。在大会开幕式上,“世界显示产业创新发展大会创新成果:十大创新技术(产品)、十大创新应用”正式发布。洲明科技Unatural系列COB/MIP装饰屏、奥拓电子基于LED显示的虚拟化制作关键技术研究与应用获得创新应用成果奖。

2024年LED行业十大热点事件:BOE天马MicroLED产线周年、电影屏提速(图10)

  洲明Unatural系列LED装饰屏凭借“熄屏即艺术、亮屏即显示”的创新体验获奖,熄屏时,它是一块高端装饰材料,呈现木纹、金属等质感,与周围环境浑然一体;亮屏时,它又是一块高清显示屏,动态画面与艺术质感兼具。该产品点间距覆盖P0.6~2.6,采用了洲明自有知识产权的微纳光学设计、加工和材料方案,实现了基于COB/MIP产品的熄屏纹理装饰效果,完美解决墨色问题,特别适用于酒店、办公楼、艺术展馆等多种场景,帮助实现空间的美学升级。

  奥拓电子“基于LED显示的虚拟化制作关键技术研究与应用”项目,汇聚了多项引领行业潮流的技术革新。实时渲染与透视技术,结合先进的算法,实现了虚拟摄像机与实际摄像机的无缝对接,为用户带来了前所未有的沉浸式视觉享受;多通道显示拍摄技术,利用多机同步集群渲染,确保了多角度拍摄的精准同步,为影视制作提供了前所未有的灵活性与效率;宽色域显示技术与全像素单点亮色度校正技术,则确保了色彩的精准还原与均匀分布,让虚拟与现实之间的界限变得模糊;集成式多合一Mini LED封装技术与3D LUT技术,更是将显示效果推向了新的高度,为用户带来了更加逼真、细腻的视觉盛宴。

  Hot 8:海目星、迈为、劲拓、联得装备、英诺激光等Micro LED装备频出货

  2024年,国产半导体与显示设备商海目星、迈为股份、精智达、壹倍科技、劲拓股份、考拉悠然、联得装备、英诺激光、德龙激光、中微公司相继宣布Micro LED检测、封装、巨量转移、剥离、修复、外延生长设备批量出货。

  在巨量转移设备方面, 英诺激光12月向头部客户顺利交付首台 Micro LED 巨量转移关键设备,此次交付的设备为激光去晶设备,该工序作为 “剥离 - 转移 - 去晶 - 补晶 - 共晶” 工艺线的关键制程,对提升巨量转移和修复制程的良率和效率有重要意义; 海目星8月首条Micro LED中试线顺利交付,涵盖Micro LED巨量转移、Micro LED巨量焊接、Micro LED激光修复等设备;迈为股份8月交付Micro LED激光剥离设备(LLO)和Micro LED巨量转移设备(LMT)至显示头部企业, 10月巨量转移装备(LMT)再次交付家电及显示领域头部企业; 商巨科技9月成功向客户交付其首条Micro/Mini LED Bonding生产设备;易天半导体也已与显示行业龙头客户共同完成玻璃基电路板与芯片激光键合工艺验证。

2024年LED行业十大热点事件:BOE天马MicroLED产线周年、电影屏提速(图11)

  在检测设备方面, 精测电子Micro-LED CT AOI检测设备9月正式交付某省级实验室客户,Seal系列TGV检测设备11月批量交付,应用于Mini/Micro LED直显等领域;壹倍科技于5月份Micro LED巨量检测设备陆续批量出机,晶圆级AOI巨量检测设备8月交付至Micro LED巨量转移领域头部客户;晶圆级PL巨量检测设备a-M1070P 10月出机台湾,岁末再次批量交付; 考拉悠然自主研发的国内首台玻璃基Micro LED晶圆量检测设备8月正式完成出货; 合肥欣奕华9月完成首台Micro LED接触式线路断路/短路缺陷检测设备量产交付;1月份,精智达在投资者关系活动中透露已持续取得Micro LED相关检测设备订单。

  Hot 9:Micro LED企业受投资青睐,超30家企业成功融资,装备企业成投资热点

  2024年,Micro LED领域依然受到投资者青睐,超过30家初创企业成功融资,分布在设备、芯片、封装、微显示及AR眼镜等各环节。其中,Micro LED装备提供商最活跃。

  设制造备领域,重庆中科摇橹船获得A轮逾亿元融资;加速科技完成超亿元战略融资;创锐光谱宣布完成近亿元PreA轮融资;睿励科学仪器完成近5亿元战略融资;Micro-LED检测设备厂商纳视智能完成数百万种子轮融资,点莘技术完成近亿元新一轮融资;MicroLED显示测量系统供应商南京光启图像完成数千万元的新一轮融资。

  Micro LED芯片领域,诺视科技完成亿元Pre-A2轮融资,思坦科技获得超过1.5亿元B轮融资,秋水半导体完成数千万融资;LED封装方面,艾斯谱光电在A+轮和B轮融资,广东新连芯宣布完成首轮对外机构融资;

  Micro LED应用方面,辰显光电完成数亿元A轮融资;Rokid在C+轮中获得了5亿元投资,Micro LED AR眼镜公司雷鸟创新完成B+和B++轮融资,AR眼镜品牌XREAL完成新一轮6000万美元战略融资、微显示屏企业微玖光电完成天使轮融资;

  显示驱动领域,天宜微完成数千万元融资、中科华矽完成数千万元融资、为国半导体完成天使轮融资、英谷完成新一轮融资、华源智信半导体完成1.5亿元C轮融资、苇创微电子完成B轮融资。

  Hot 10:LED应用加速向消费领域拓展,裸眼3D、虚拟拍摄、展览展示、会议室等成商显热点

  2024年,LED应用加速向车载显示、电视、AR眼镜、智能穿戴、智能家居等消费电子领域应用拓展,在商用领域,除了前述奥运会带来的体育场馆热潮和LED电影屏加速落地外,在文创、文演、虚拟拍摄、展览展陈、会议一体机等诸多场景表现出色。高端技术,如超高清、裸眼3D、AI+、微间距、COB等技术产品均加速落地,保持增长。特别是如LED电影屏、P0.7规格室内屏、P1.5规格以上COB屏、100微米以下尺寸LED晶体颗粒产品等,都实现了至少翻番式的需求增量。

  Mini LED电视出货量大增,主流电视品牌诸如海信VIDDA、康佳、创维、飞利浦、华为、TCL、三星、索尼、东芝、TCL雷鸟等今年都加大了Mini LED电视的新品推出力度。新品技术不断提升,分辨率主流为4K,少数达到8K;刷新率上120Hz、144Hz居多,少数达到288Hz;背光分区数量上不断提高。

  在AR眼镜方面,AI+Micro LED推动AR眼镜行业往智能化,高清化方向发展。雷鸟业内首款量产的双目全彩 Micro LED 光波导 AR 眼镜X2Lite以及全球首个可量产的表面浮雕光栅刻蚀光波导高性能 AR 眼镜 X3 Pro,11 月 18 日,Rokid与暴龙联名发布新一代 AR 眼镜Rokid Glasses;11月29日,影目科技发布最新AR眼镜INMO GO 2,搭载了JBD蜂鸟Mini Ⅱ光引擎,采用了双目单绿色 Micro LED + 衍射光波导的设计;9 月 25 日,星纪魅族发布StarV Air2 是一款 AI+AR 智能眼镜,搭载 “蜂鸟 Mini II” MicroLED 单绿光引擎,大小仅为 0.15CC;OPPO 在 2024 MWC上发布智能眼镜Air Glass 3;逸文科技 G1采用单绿光 Micro LED 显示器 + 光波导镜片的光学显示方案。在上游方面,JBD(显耀显示)、思坦科技、京东方、TCL科技、歌尔股份、国星光电、聚灿光电等众多厂商提供Micro LED微显示解决方案。

  在商用显示大屏方面,除了奥运会、欧洲杯带动的体育屏热潮和设备更新计划推动的LED电影屏加速落地外,虚拟拍摄、文创演出、展览展示、LED会议一体机是热点,飞利浦、洲明、奥拓、联建光电、AOC、青松光电、卡莱特等商用显示领导品牌都有众多标杆案例呈现。

  例如, Adele阿黛尔慕尼黑演唱会,舞台以“史上最大户外屏幕”的称号载入吉尼斯纪录,长220米,高20米,曲面屏。整个舞台如胶卷铺展,照亮慕尼黑这一隅星夜。该曲面屏由洲明集团旗下品牌雷迪奥全程提供支持。这座因高清、高亮、高对比度、0延时等优点而刷屏的弧形大屏,整体皆由CB5MKII LED显示屏搭建,共使用6000+张,主屏面积为4159.7㎡(若计入升降台侧面LED屏则为4760㎡),共1.4亿个像素点,176吨的巨型规模,创下吉尼斯“世界最大户外连续性LED显示屏”世界纪录。

2024年LED行业十大热点事件:BOE天马MicroLED产线周年、电影屏提速(图12)

  再比如,飞利浦商显携手上海临港规划展示中心,以LED屏、拼接屏、数字标牌等专业商用显示产品,打造国际化、数字化的上海城市会客厅典范——临港滴水云厅。展厅数字化屏幕用量近700㎡,滴水云厅以云为设计灵感,围绕“湖中云,云中城”的概念,以灵动、简约的流线造型,打造出飘渺、流动的室内外空间。飞利浦·飞晶LED系列产品凭借出色画质与多姿曲面,根据空间需求和审美创意,灵活布局弧形序厅、超大型实体融合数字沙盘、水滴艺术装置、市民交互区等,精准呈现临港新片区本真色彩,并以高清震撼视效,带大家沉浸式走进智慧互联的数字世界。

2024年LED行业十大热点事件:BOE天马MicroLED产线周年、电影屏提速(图13)

  温哥华影视基地占地面积4088㎡,内部建有两套设施完善的超大型影棚,其中就包括了北美地区首个“天幕+环幕屏”包裹式的LED虚拟影棚,该影棚直径25米,高8.8米,是目前该地区最大的虚拟拍摄基地。卡莱特为此4088㎡北美最大LED影棚提供了完善的虚拟拍摄技术方案,同时并配备了HDR、超低延迟、热效应动态校正调节等虚拟拍摄技术。方案采用了卡莱特116台 视频处理器 Z6 PRO-G2以及 6500+张 K9+接收卡,完美融合虚拟制片技术,推动影棚实现虚拟制作场景化。

  湖北工业大学数字艺术产业学院携手奥拓电子,共同打造了集先进性与创新性于一体的虚拟拍摄影棚。走进这座新建的虚拟拍摄影棚,首先映入眼帘的是那面壮观的曲面U2.3 LED墙,总面积达79.565平方米,它如同一块巨大的“数字画布”,能够实时渲染出任何想象中的场景,从浩瀚星空到深海奇境,从古老城堡到未来都市,一切尽在掌握之中。

2024年LED行业十大热点事件:BOE天马MicroLED产线周年、电影屏提速(图14)

  联建光电为耀雪冰雪世界量身打造了近40套LED屏幕,总面积近1000平方米,遍布乐园的每一个角落,成为连接现实与梦幻的桥梁。杞青路沪城环路的拐角处的一块近350平方米的矩形LED巨屏、大门正上方的近300㎡圆形LED屏、售票大厅长达36米的超长弧形LED墙、滑雪大厅多个立柱LED屏等,或点缀于角落,或悬挂于高处,以各自独特的方式为这片冰雪王国增添了一抹抹亮丽的色彩。

  在会议室应用方面,以AOC、飞利浦、Maxhub为代表的领导品牌2024年产品技术不断推陈出新,积极融合AI,极大提升用户体验。例如,AOC商显推出的LED折叠电动升降一体机新品LW155-135,通过可移动、可折叠、电动升降等“三大动起来功能”,激活了LED直显大屏企业、政务等应用场景的更多价值,开辟了更多的应用可能,成为一机多用之王。

  限于篇幅,上面仅列举了少部分代表性案例,2024年LED显示屏技术在多个领域实现了突破性的创新与应用。未来,随着技术的不断进步和应用领域的不断拓展,LED显示屏将继续为我们带来更多的惊喜。

  结语:回顾 2024 年 LED 行业的十大热门事件,每一件都承载着行业发展的重要节点,或为技术突破,或为应用市场拓展,或为企业战略调整。这些事件相互交织,共同勾勒出 LED 行业在这一年的壮丽画卷,是行业发展进程中的重要里程碑。回顾 2024 年,我们看到了蓬勃发展的机遇,也察觉到了潜在的挑战。技术迭代的速度日益加快,市场竞争愈发激烈,行业整合持续推进。在这样的大环境下,LED 企业需紧握机遇,积极应对挑战,不断提升自身核心竞争力,方能在未来的市场中站稳脚跟。站在新的起点,展望未来,我们有理由相信,凭借着不断的创新与进取,LED 行业必将在技术、应用与市场等多个维度继续书写辉煌篇章。

0755-83205169