半岛-Bandao(中国体育)官方网站

行业动态
您现在所在位置: 主页 > 半岛新闻 > 行业动态

公司资讯

Company information

行业动态

Industry dynamics
涨停雷达:太阳能灭蚊灯+子公司增资+量子科技+云计算ST星光触及涨停

涨停雷达:太阳能灭蚊灯+子公司增资+量子科技+云计算ST星光触及涨停

  今日走势:*ST星光002076)今日触及涨停板,该股近一年涨停24次。   异动原因揭秘:1、据2025年8月1日公告,公司对全资子公司星光...
2025-10-22 727
涨停雷达:存储芯片+LED照明+国资背景万润科技触及涨停

涨停雷达:存储芯片+LED照明+国资背景万润科技触及涨停

  异动原因揭秘:1、据2025年半年报,万润半导体上半年营收4.73亿元,同比增长444.58%,已量产DDR54800内存条,PCIe5.0SSD研发项目完...
2025-10-22 779
盘点2025全球车展车灯技术风向

盘点2025全球车展车灯技术风向

  全球车展体系呈现“国际引领、国内落地、细分协同”的立体格局,主要由三大板块构成:以技术风向定盘星为定位的国际五大传统车展,主导前沿技术首发;作为市场...
2025-10-22 937
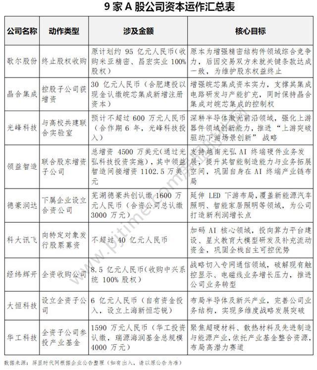
歌尔股份、光峰科技、晶合集成、领益智造、德豪润达等9企最新收购、募增投资动向:最高涉资95亿元AI与半导体成布局主战场

歌尔股份、光峰科技、晶合集成、领益智造、德豪润达等9企最新收购、募增投资动向:最高涉资95亿元AI与半导体成布局主战场

  政策红利释放的 2025 年,A 股资本市场正上演一场围绕硬科技的 资本竞速赛。近日,A 股科技领域再次迎来一波 “战略资本动作潮”—— 歌尔股份、...
2025-10-22 521
出口管制“绝杀”汽车产业大震荡?

出口管制“绝杀”汽车产业大震荡?

  一起崩的还有全球股市。美股在10月10日经历了“黑色星期五”,三大股指集体高台跳水,其中纳指、标普500创下4月以来最大单日跌幅,美国七大科技巨头市...
2025-10-22 638
聚焦绿色和数字领域新职业新工种勾勒电力产业跃迁新图景

聚焦绿色和数字领域新职业新工种勾勒电力产业跃迁新图景

  日常生活中,电能不可或缺。小到手中的手机,大到新能源汽车,还有城市道路的照明,其背后都有“看不见”的电能在工作。在一度电的背后,您知道出现了多少新职...
2025-10-22 525
2025年中国汽车自适应前照灯系统行业市场全景分析及前景机遇研判报告

2025年中国汽车自适应前照灯系统行业市场全景分析及前景机遇研判报告

  汽车自适应前照灯系统(Adaptive Front-lighting System,简称AFS)作为现代汽车照明技术的重要组成部分,近年来随着全球汽...
2025-10-21 949
积分球均匀光源:现代光学照明的革新力量

积分球均匀光源:现代光学照明的革新力量

  在当今光学技术蓬勃发展的时代,积分球均匀光源以其卓越的性能和独特的设计理念,成为现代光学应用领域中备受瞩目的关键技术,为众多行业带来了前所未有的照明...
2025-10-21 512
奔驰发布全新VisionIconic概念车复古与未来在这里完美统一酷乐汽车

奔驰发布全新VisionIconic概念车复古与未来在这里完美统一酷乐汽车

  今日正式发布Vision Iconic概念车,这是一款极具视觉冲击力的双门轿跑,除了优雅的车身比例与发光格栅外,这款豪华轿跑还拥有复古风格座舱,并搭...
2025-10-21 542
蔚来ES6即将迎来30万台交付推出限时三重礼

蔚来ES6即将迎来30万台交付推出限时三重礼

  【太平洋汽车行业频道】10月20日,蔚来官方宣布,自2018年首款车型发布以来,蔚来ES6)历经三次迭代,即将在11月迎来第30万台交付。为感谢用户...
2025-10-21 941
0755-83205169